网站首页
关于我们
公司简介
企业文化
资质荣誉
发展历程
招贤纳士
应用领域
产品中心
新闻动态
服务支持
联系我们
营销网络
售后服务
科技创新
泉州一本机械科技
简体中文
English
当前位置:
网站首页
⊙
产品中心
⊙
实验室设备系列
⊙
标准型
⊙
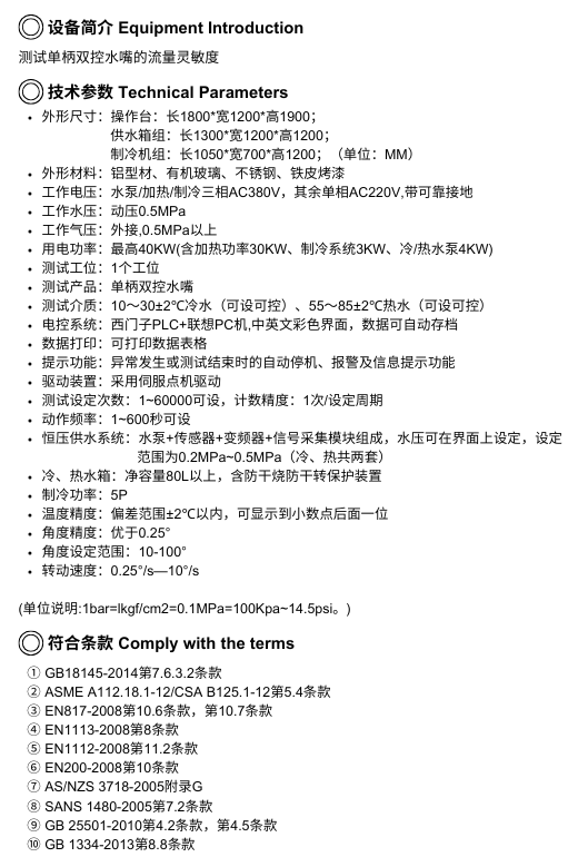
流量灵敏度试验机LLS-1
❤ 收藏
流量灵敏度试验机LLS-1
市场价:
¥
0.00
价格:
¥0.00
会员价格:
普通会员:
¥0.00
VIP:
¥0.00
重量:
0.000
KG
商品信息
购买记录
顾客评论
买家问答
商品描述
购买记录
购买人
会员级别
数量
属性
购买时间
总计 0 条记录
顾客评论
商品满意度 :
5星
暂无评价信息
买家问答
关闭
问题类型:
留言
投诉
询问
售后
内容:
我要提问
买家问答
共
0
条记录
暂无评价信息
上一个:
水效综合测试机SXZS
下一个:
非接触给水器具综合试验机(主机GSZ-2......
product
产品中心
产品中心
壳体机系列
壳体测试机系列
壳体清洗机系列
水嘴水、气密封测试系列
半自动装配机系列
多功能装配机系列
小龙头装配机系列
转盘装配机系列
实验室设备系列
标准型
普通型
精益智能生产线